Sending Reports to Customers or Vendors

You can send some reports to multiple printers, email addresses, or fax numbers. Use the Customer Document Profile and Vendor Document Profile forms to customize delivery for each customer or vendor. For the names of supported reports, see the Task Name lists in the two forms.

You can also send an email notification to yourself when a report that you initiated is complete.

For email and fax output to work correctly, specify the appropriate settings on the Intranets and Report Options forms.

For more information about setting up email and fax output, see E-mailing Reports and Faxing Reports.

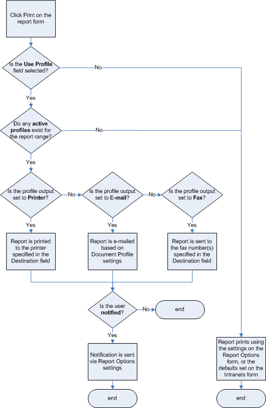
This flowchart shows how report output is routed to a printer, email address, or fax number.

Printing With Document Profiles

Related topics