Working with the standard export process
The standard export provides an open standard data interface to be used by the external systems that need to import and integrate Infor Expense Management document data into their systems.
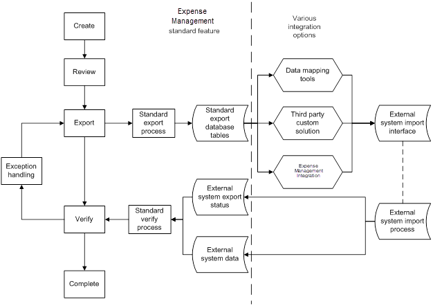
The Standard Export process handles the export of data from Infor Expense Management system. This section provides a brief description (metadata) of the export tables and their Infor Expense Management system sources and additional standard export process information that aids the implementation process.
The six components in the document integration process:
- Document export process – standard feature
- External System Extraction Process – Implementation Specific
- Export Verification – Optional Feature
- Exception Handling – Manual Activity
- Re-Export – Standard Feature
- Export document purge – standard feature
This diagram shows the standard export architecture for Infor Expense Management: 