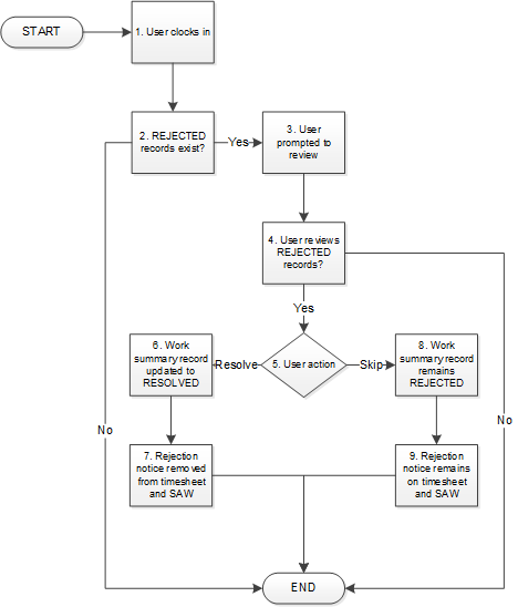
Time Approval resolve process flow (mobility and Self Service Portal)

This diagram shows the process flow for resolving a rejected record in mobility and the Self Service Portal:

Process flow (Time Approval - resolve)
  1. User clocks in

    Using their mobile device, the user clocks in or taps the Time Attestation button in mobility or the Self Service Portal. Users can also navigate to the Time Attestation section on the detailed timesheet view.

  2. REJECTED records exist?

    If the user has any rejected records, then proceed to Step 3. Otherwise, the resolve process ends here.

  3. User prompted to review

    When REJECTED records exist, the user is prompted to review the rejected records after reviewing any pending records.

  4. Users reviews REJECTED records?

    If the user chooses to review their rejected records, proceed to Step 5. Otherwise, the resolve process ends here.

  5. User action

    When prompted, the user has two choices:

    • If they choose to resolve the rejected record, proceed to Step 6.
    • If they choose to skip the rejected record, proceed to Step 8.
  6. Work summary record updated to RESOLVED

    After the user chooses to resolve a rejected time approval record, the status of the work summary record changes to RESOLVED. A RESOLVED attestation record is treated the same as an APPROVED record. The Unauthorize Rule does not unauthorize resolved days.

  7. Rejection notice removed from timesheet and Supervisor Approval Worksheet (SAW)

    The warning message is removed from the timesheet and SAW for that day. In the Attestation section of the timesheet, the updated status (RESOLVED) is displayed along with the date of resolution and the user's original rejection comment, if any.

  8. Work summary record remains REJECTED

    After the user chooses to skip a rejected time approval record, the status of the work summary record remains REJECTED. The user will be prompted to review the rejected record again during their next time attestation unless their manager updates the timesheet to reset the status of the record back to PENDING.

  9. Rejection notice remains on timesheet and SAW

    The warning message remains on the timesheet and SAW for that day. In the Attestation section of the timesheet, the status (REJECTED) is displayed along with the date of rejection and the user's original rejection comment, if any.