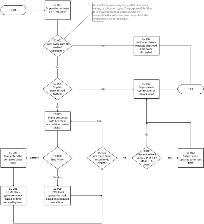
Process flow

This diagram shows the process flow when an employee performs a swipe on the HTML clock:

Process Flow diagram