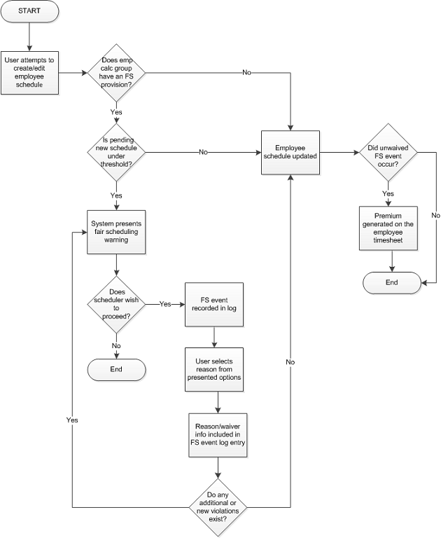
Process flow

This diagram shows the process flow when a user attempts to create or edit an employee schedule: