Organization profiles
Organization profiles cannot be created in Infor Operations and Regulations, but agency staff can send invitations to become authorized users from the back office. The invitations are sent by email using a notification template that is specified in the PortalSetup configuration. The email includes a link that the invitee must click to accept the invitation.
When the invitee clicks the link to accept the invitation, they are prompted to either log in to an existing portal account or create a new one. If they choose an existing account, they must log in and the system associates them with the organization. If they create a new account, they immediately go through the account creation process. Upon completing that process, the new account is associated with the organization.
The Profile Switcher widget at the top of the page is used to select the profile that the user wants to work with. If a user belongs to more than one organization, they can select any organization profile. The user can also set a default profile that will be selected automatically when they log in.

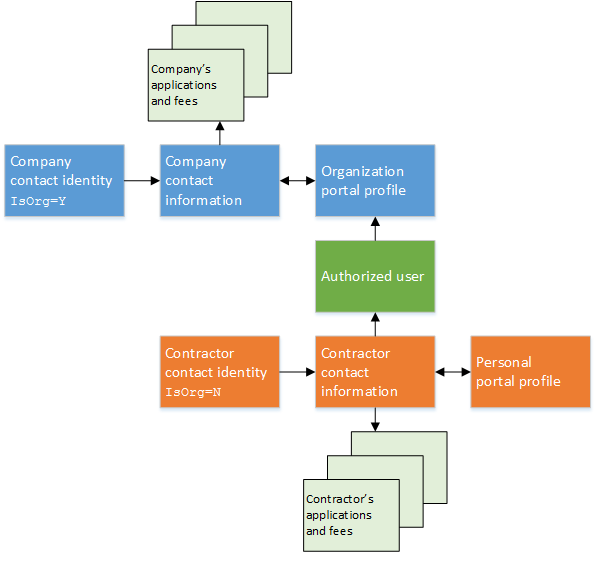
This diagram illustrates the relationship between personal profiles and organization profiles.

In this example, a contractor does work for a development company, so he must be able to access the company's permits as an authorized user. The contractor also has his own customers, so he regularly submits applications in his own name.
To work with his own application in Rhythm for Civics, the contractor logs in and selects his personal profile. By selecting the company's organization profile, the contractor can work with the company's permits rather than his own. The organization's applications and the contractor's applications are linked to different contact records, so they remain separate.