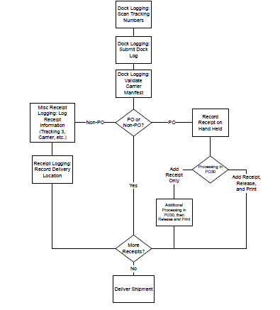
Receiving and Delivery process flow
The receiving and delivery process begins when a carrier has dropped off a shipment of goods. When the process is complete, all of the shipments are ready for delivery to their appropriate destination locations.
The receiving and delivery process begins when a carrier has dropped off a shipment of goods. When the process is complete, all of the shipments are ready for delivery to their appropriate destination locations.