Point of Use for Department Inventory process flow

The Point of Use for Department Inventory consists of three main processes: configuration, processing and reporting.

Configuration

The Configuration process includes modifying item information, adding, modifying, viewing and inactivating facilities, department, practitioner, procedure, procedure template and other global settings.

Note: For more information on the configuration of Point of Use for Department Inventory, refer to the Mobile Supply Chain Management, Point of Use for Nursing and Department Inventory, and Surgical Instrument Management System Administration Guide.

Processing

There are a number of major functions under the Processing stage. These major functions are Create Case, Build Case, Review Case, Count Inventory, View Inventory Count, Transfer Item, Generate Replenishment and View Accept Replenishment.

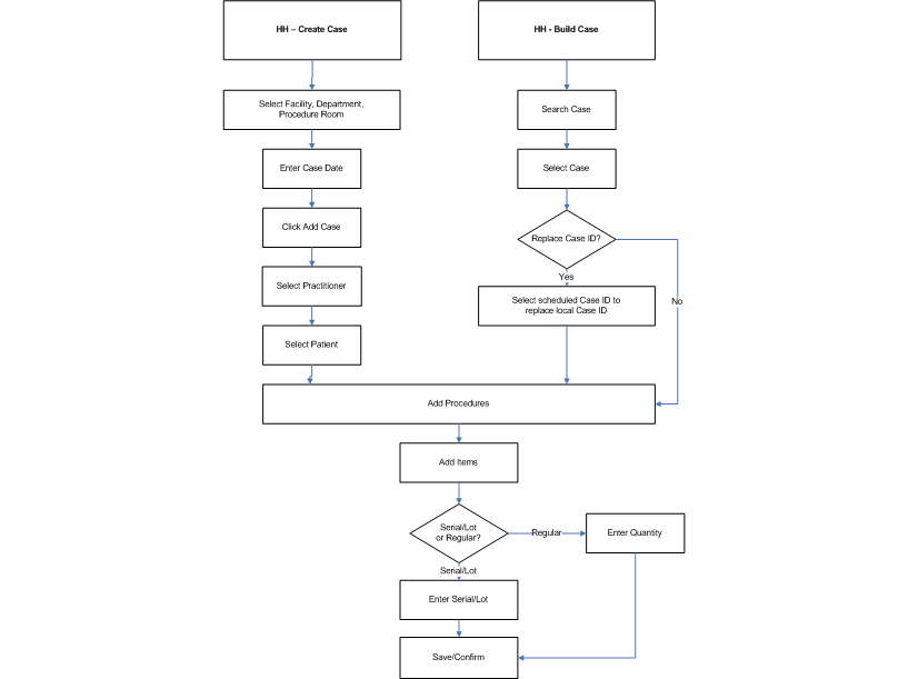
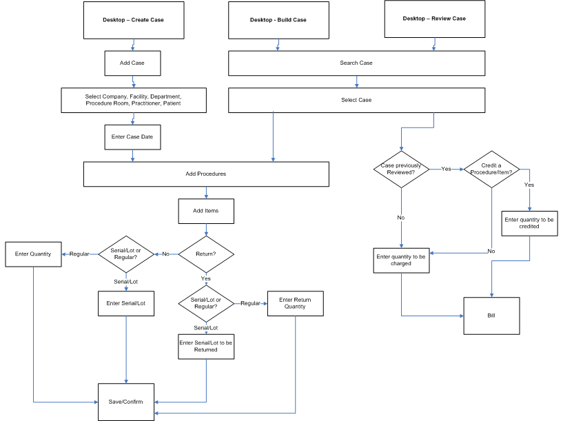
Create case

This functionality is used for creating a case for a patient coming from an ADT system, adding case details, procedures and item information. This may be performed in the handheld or in the desktop.

Build case

This functionality is used for building a case coming from a third-party system, adding case details, procedures and item information. This may be performed in the handheld or in the desktop.

Review case

This functionality is used for reviewing a received case to verify the charges of the procedures and items before sending it to the billing system. This may be performed in the desktop.

Procedure Flow: Point of Use for Department Inventory – Create, Build and Review Case- Desktop Procedure Flow: Point of Use for Department Inventory – Create and Build Case- Handheld

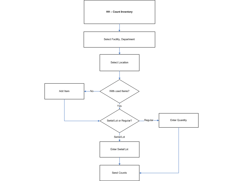
Count inventory

This functionality is used to get the actual count of items given a location in the department. This function is available in the handheld.

Point of Use for Department Inventory – Count Inventory- Handheld

View/Edit inventory count

This functionality is for resolving the count made in the handheld and updating the quantity on hand of the item in the given location. This function is available in the desktop.

Transfer item

This functionality is used for transferring items from the main supply location to the procedure rooms. This function is available in the desktop.

Generate replenishment

This functionality is for generating requisitions of the items in released cases. This functionality is available in the desktop.

View/Accept replenishment

This functionality is used for viewing or accepting replenishment from the processed requisitions in FSM or Infor Lawson. This function is available in the handheld.

Point of Use for Department Inventory – Replenishment Management- Desktop

Reporting

This functionality is used for creating customized reports, saving copies and exporting the reports to Excel.