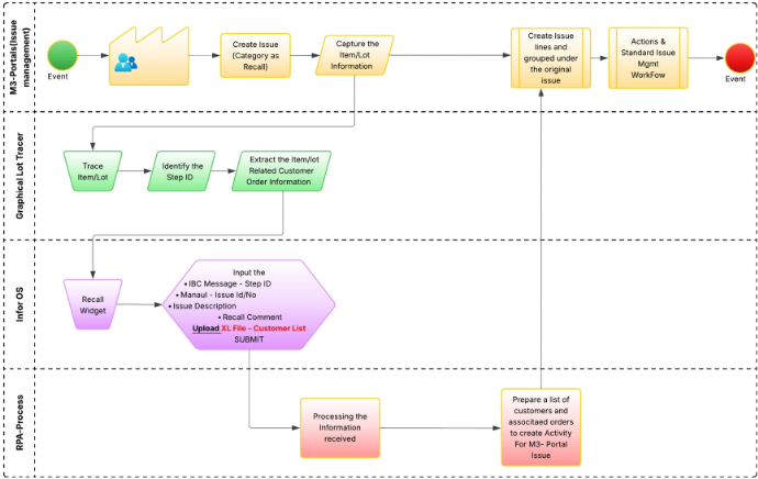
Product recall process flow

This diagram shows the end-to-end recall management process across integrated systems: