The following example shows a multilevel bill of material.
| Manufactured Item: Bicycle |
| Level |
Position |
Item |
Description |
Quantity |
| 1 |
10 / 1 |
B |
Saddle |
1 |
| 1 |
20 / 1 |
C |
Frame |
1 |
| 1 |
30 / 1 |
D |
Wheel |
2 |
| 2 |
10 / 1 |
E |
Spokes |
35 |
| 2 |
20 / 1 |
F |
Hub |
1 |
| A |
Manufactured Item Bicycle |
| B |
Purchased Part Saddle |
| C |
Purchased Part Frame |
| D |
Manufactured Part Wheel |
| E |
Spokes |
| F |
Hub |
Manufactured item D (wheel) is a phantom item.
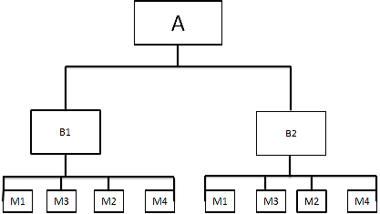
The following example shows a Where - Used multilevel bill of material.
| Item: Spoke |
| Item level |
Spoke Manufactured Item |
Position |
Description |
Quantity |
| 1 |
B1 |
20/1 |
Front Wheel |
30 |
| .2 |
M1 |
30/1 |
Men's City Bike |
60 |
| .2 |
M2 |
60/1 |
Tandem Tour Ladies |
60 |
| .2 |
M3 |
70/1 |
Tandem Tour Men |
60 |
| .2 |
M4 |
60/1 |
Tandem Tour Family |
60 |
| 1 |
B2 |
20/1 |
Rear Wheel |
30 |
| .2 |
M1 |
30/1 |
Men's City Bike |
60 |
| .2 |
M2 |
60/1 |
Tandem Tour Ladies |
60 |
| .2 |
M3 |
70/1 |
Tandem Tour Men |
60 |
| .2 |
M4 |
60/1 |
Tandem Tour Family |
60 |
| A |
Purchased Part Spoke |
| B1 |
Front wheel |
| B2 |
Rear wheel |
| M1 |
Manufactured item City Bike |
| M2 |
Manufactured item Tandem Tour Ladies |
| M3 |
Manufactured item Tandem Tour Men |
| M4 |
Manufactured item Tandem Tour Family |