How to test the DeleteRef method

This topic describes how you can test the public DeleteRef method of a Business Object.

The DeleteRef method enables you to delete references from an external application to a Business Object. These external references are stored in a reference table. For more information, refer to the Help on the session .

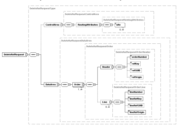
XML schema file request

The following figure shows the XML schema file of the Request argument of the DeleteRef method of the Order (tlbct790) Business Object.

tl bct bl790bdrrq0000.xsd tlbct790-DeleteRef-Request

Enter request

Click Enter Request to define the Request argument for the DeleteRef method.

A Menu Browser starts:

For example, use the General Table Maintenance (ttaad4100 ) session to view details on a reference for the order 614:

For example, delete a reference for the order 614:

Save the Request argument and close the graphical browser to return to the BOL Test Tool - Public Layer (tlbct3250m000) session.

Execute test

After you create the Request argument, you can run the test. Click Execute Test . For more details, refer to Execute test.

View response

The response message looks like the following. Essentially, the Menu Browser contains no information:

You can use the General Table Maintenance (ttaad4100 ) session to check whether the reference is indeed deleted.

View result

A possible error is as follows: