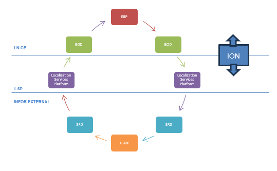
Overall flow for eInvoicing

This image indicates the overall flow for eInvoicing in Colombian localization:

Overall Flow for Colombian eInvoicing