主页
报价单处理
报价单处理
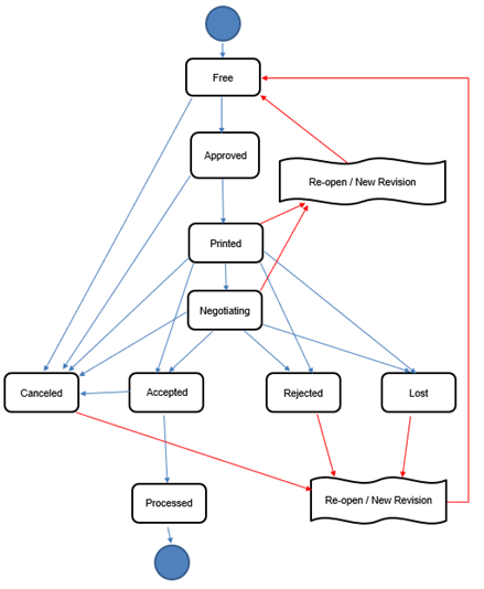
此流程图描述在服务管理子系统中对报价单进行处理:
Side TOC
Side TOC
报价单处理
创建和处理报价单