Início
Processo de cotações
Processo de cotações
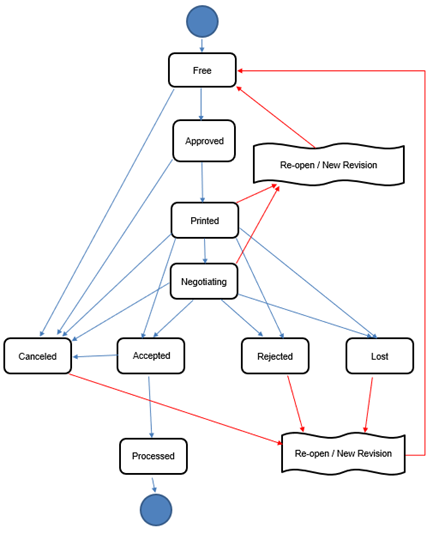
Este fluxo indica o processamento de uma cotação em Serviço:
Side TOC
Side TOC
Processo de cotações
Criar e processar uma cotação