Startpagina
Offerteproces
Offerteproces
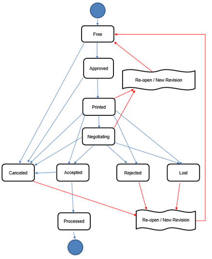
Dit stroomschema geeft de verwerking van een offerte in Service weer:
Side TOC
Side TOC
Offerteproces
Een offerte aanmaken en verwerken