ホーム
見積処理
見積処理
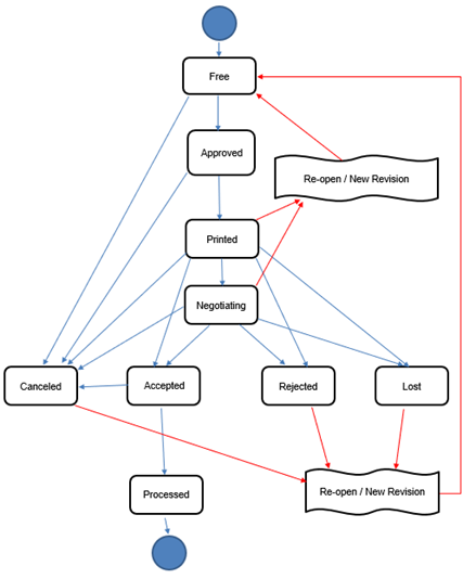
このフローチャートは、「サービス」 での見積の処理を示します。
Side TOC
Side TOC
見積処理
見積の作成と処理