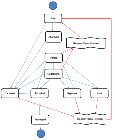
Processo di elaborazione delle offerte

Il seguente diagramma di flusso illustra il processo di elaborazione di un'offerta in Assistenza:

elaborazione_offerte