Accueil
Traitement des devis
Traitement des devis
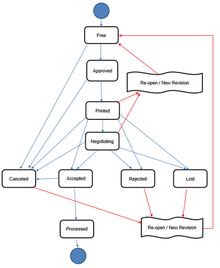
Cet organigramme décrit le traitement d'un devis dans Service :
Side TOC
Side TOC
Traitement des devis
Création et traitement d'un devis