Inicio
Proceso de ofertas
Proceso de ofertas
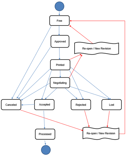
Este gráfico de flujo representa el procesamiento de una oferta en Servicio:
Side TOC
Side TOC
Proceso de ofertas
Creación y procesamiento de una oferta