Library
Administrator
Enterprise Server
Technical Manual
Audit management
Architecture
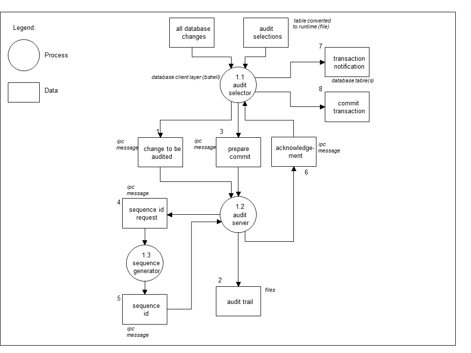
This diagram shows the audit selector and audit server in a process model: