工作负荷调整(进度计划)

对于组计划,工作负荷调整用于定义组的数量,必须生成这些组以便组合并行计划的计划属性。 工作负荷调整会为这些属性的一个组合创建多个组。 对于基于进度计划的工作负荷调整,活动的计划开始和结束时间用于在组集之中的组之间分配活动。

基于进度计划的工作负荷调整包括:

  • 选择活动

    选择所有待执行工作负荷调整处理的活动。 所选活动会移至另一个组以进行工作负荷调整,但不包括:

    • 冻结的和确定计划的组
    • 冻结的和确定计划的活动集
    • 确定计划的活动
  • 对活动进行排序

    对所选活动进行排序。 首先要遵循排序标准是组集。 在每个组集内,会基于开始/结束日期对活动进行排序。 基于以下标准对活动进行排序:

    • 最早起始时间
    • 计划起始时间
    • 最晚起始时间(基于最晚结束时间、活动持续时间、适用的日历、可用性类型和时区集计算的活动最晚起始时间)。
    • 计划结束时间
    • 最晚结束时间
注意

如果未指定开始日期,则此字段中的值会默认设置为零。 如果未指定结束日期,则会考虑最大可能值。 没有开始日期的活动会首先安排在计划中,而没有结束日期的活动则会最后计划。

  • 将活动分配到各组

    在某个组集内跨组分配所选活动。 每个活动会按最早结束时间添加到组。 相应地会更新组的结束时间。 处理会继续进行,直到所有活动都添加到组。

    如果活动被转移或安排到较早日期/时间或较晚日期/时间,则会更新计划起始时间和计划结束时间。

注意

如果在资源计划参数 (tsspc0101m000) 进程中为服务订单、工作单和计划活动选中了遵循最早起始时间复选框,则只有首先为活动指定最早起始时间后才可以启动活动。

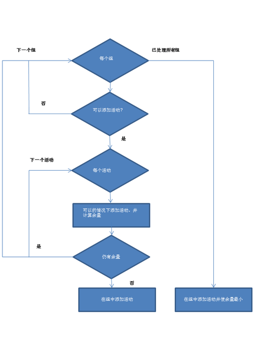
基于进度计划的工作负荷调整过程是:

[...]

如果在资源计划参数 (tsspc0101m000) 进程中为服务订单、工作单和计划活动选中了遵循最早起始时间复选框,则始终会在将活动添加至其中的组的最晚结束时间启动活动。 将活动添加到组时,如果未考虑活动的最早起始时间,则不会存在时间余量。 添加活动后,还会继续处理后续活动。

如果在资源计划参数 (tsspc0101m000) 中为服务订单、工作单和计划活动没有选中遵循最早起始时间复选框,则在最早起始时间之前无法启动活动。 实际上,将活动添加到组后可能会出现余量。