组件处理 - 销售物料清单

如果使用销售物料清单处理组件,则可以在复制物料清单至销售订单 (tdsls4812s000) 进程中将物料清单 (BOM) 复制到销售订单行中。

要复制物料清单,请执行以下操作:

  1. 指定制造物料、订货数量和要跳过的虚拟级别并开始执行处理。
  2. 为不包含主要组件的物料清单中的每个位置添加一个销售订单行
  3. 只复制订单日期介于组件的生效日期过期日期之间的物料清单组件。 还将考虑物料版本。
注意

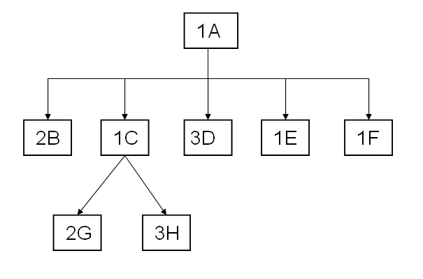
此图显示物料清单:

[...]

如果复制 4 个单位的物料 A 的物料清单,将向订单中添加 6 个销售订单行:

  • 1 个订单行带有 8 个单位的物料 B
  • 1 个订单行带有 8 个单位的物料 G
  • 1 个订单行带有 12 个单位的物料 H
  • 1 个订单行带有 12 个单位的物料 D
  • 1 个订单行带有 4 个单位的物料 E
  • 1 个订单行带有 4 个单位的物料 F

复制后,仍可以修改订单行。 价格和折扣将自动确定。

除了将物料清单复制到订单行,还可以为主物料 A 创建数量为 4 的单个订单行。如果从库存发料,将对组件(B、C、D、E 和 F)进行分配和发料。 该方法的一个缺点是与物料清单数据之间不能有偏差。