How to test the CreateRef method

This topic describes how you can test the public CreateRef method of a Business Object.

The CreateRef method enables you to create references from an external application to a Business Object. These external references are stored in a reference table. For more information, refer to the Help on the Tables (ttadv7111m000) session.

XML schema file request
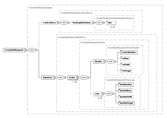
The following figure shows the XML schema file of the Request argument of the CreateRef method of the Order (tlbct790) Business Object:
Schema file tl bct bl790bcrrq0000.xsd
		  tlbct790-CreateRef-Request
Schema file tl bct bl790bcrrq0000.xsd tlbct790-CreateRef-Request
Enter request

Click Enter Request to define the Request argument for the CreateRef method.

A Graphical Browser appears:
[...]

You must enter an order number (Business Object ID), and optionally, you can also enter the line number (Business Object component ID). In this way, you can create references on Business-Object level and on Business Object-component level.

For example, create a reference for the order 614:
[...]

Save the Request argument and close the graphical browser to return to the BOL Test Tool - Public Layer (tlbct3250m000) session.

Perform test

After you create the Request argument, you can run the test. Click Execute Test. Refer to Execute test for more details.

View response
The response message looks like the following. As you can see, the Graphical Browser essentially contains no information:
[...]
To check whether the reference is indeed created, you can use the Gestione tabella generale (ttaad4100 ) session.
[...]
View result
If a non-existing order number is entered, the following result appears:
[...]