How to test the DeleteRef method

This topic describes how you can test the public DeleteRef method of a Business Object.

The DeleteRef method enables you to delete references from an external application to a Business Object. These external references are stored in a reference table. For more information, refer to the Help on the Tables (ttadv7111m000) session .

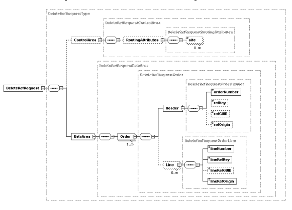
XML schema file request
The following figure shows the XML schema file of the Request argument of the DeleteRef method of the Order (tlbct790) Business Object.
tl bct bl790bdrrq0000.xsd
		  tlbct790-DeleteRef-Request
tl bct bl790bdrrq0000.xsd tlbct790-DeleteRef-Request
Enter request

Click Enter Request to define the Request argument for the DeleteRef method.

A Menu Browser starts:
[...]
For example, use the Gestion table générale (ttaad4100 ) session to view details on a reference for the order 614:
[...]
For example, delete a reference for the order 614:
[...]

Save the Request argument and close the graphical browser to return to the BOL Test Tool - Public Layer (tlbct3250m000) session.

Execute test

After you create the Request argument, you can run the test. Click Execute Test. For more details, refer to Execute test.

View response
The response message looks like the following. Essentially, the Menu Browser contains no information:
[...]
You can use the Gestion table générale (ttaad4100 ) session to check whether the reference is indeed deleted.
[...]
View result
A possible error is as follows:
[...]