Customer Relationship Management Overview

This topic provides an overview of customer relationship management.

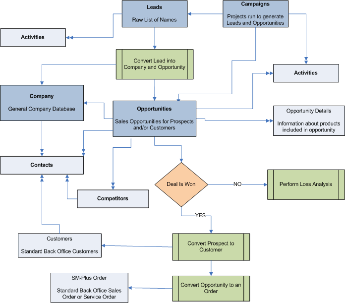
Overview and Process Flow

The Customer Relationship Module (CRM) module is made up of several forms to collect and manage the sales effort. Below is a definition of each component that makes up this module as well as a diagram to better understand how they relate.

  • Leads: A raw list of names and contact information obtained for someone potentially interested in a product or service
  • Campaigns: Projects to generate leads and opportunities
  • Companies: Company/contact information for legitimate leads
  • Opportunities: Potential sales opportunities for both current customers and companies that are considered prospects
  • Activities: Any action performed that is related to customer relationship management. The activity can be recorded independently, or can be tied to a campaign, lead, or opportunity
  • Contacts: Centralized contact information of individuals associated with a company that can be linked to opportunities, campaigns, and competitors

Campaign Management

The Campaigns form records information about projects designed to generate leads and opportunities.

Lead Management

The Leads form lists company names acquired through lead generation. On this form you can:

  • Assign the owner, salesperson, and sales engineer involved with the lead
  • Associate the lead with a specific campaign
  • Track the last contact date and by whom the lead was contacted
  • View the contact and address of the lead
  • Record any actions taken to move the lead forward or to close

Company Management

The Companies form stores information on interested parties coming in through the lead process or company information entered manually over time. On the Companies form you can:

  • Assign salespersons
  • Associate a company with a specific campaign
  • Designate multiple shipping locations
  • Enter information on multiple contacts
  • List each opportunity which involves the company

Opportunity Management

Opportunities can be entered manually or be generated directly from a lead. An opportunity can be associated with an existing customer or with another company. Using the Opportunities form you can:

  • Store the estimated value of the opportunity
  • Maintain a record of the last contact date and by whom the opportunity was contacted
  • Monitor the competition for the specific opportunity
  • Track the opportunity stage and the probability of a successful close
  • Record the reason for a loss and which competitor won the business instead

Contact Management

Collect information about individual people associated with your companies and competitors on the Service Contacts form. Contacts can be linked to opportunities or to other events within the CRM module.

Competitor Management

Create a repository of information learned about the competition on the Competitors form in order to develop trend analysis as to what types of opportunities are won and lost.

Data Migration

Within the CRM process you can run utilities to move things from one stage to the next. Refer to the respective form's online help for details on how you can:

  • Transform a company into a service management customer
  • Change a lead into an opportunity
  • Convert an opportunity into a service order or a sales order

Additional Information

These forms include CRM information:

  • Service Schedules: Supports appointments used with CRM activities.
  • Salespersons: Associates the salesperson with a partner (regardless of reimbursement type). You can also assign a region for which the salesperson is responsible.
  • Customers: Supports regions so that customers can easily be grouped to have salespersons for the same region. You can also add primary contact and preferred contact methods.
  • Activity Codes: Supports user-definable activity types.
  • Campaign Status Codes: Supports user-definable statuses to help determine the state of a campaign.
  • Campaign Types: Supports user-definable types to help organize and categorize campaigns.
  • Company Types: Supports user-definable types to help organize and categorize companies.
  • Lead Sources: Defines where the lead originated.
  • Lead Status Codes: Supports user-definable statuses to help determine the state of a lead.
  • Opportunity Loss Reasons: Groups losses by reason for analysis.
  • Opportunity Stages: Monitors the maturity and related close probability of the opportunity.
  • Opportunity Forecast Groupings: Supports user-definable categorization of opportunity stages.