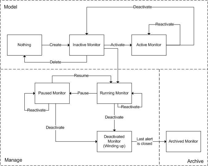
State transitions
This diagram shows the life cycle of an event monitor:

The state transitions for a workflow definition or activation policy are comparable.
Note: If a monitor or activation policy is paused, or in error status, it can be deactivated.