Understanding tenant cloning and data refresh

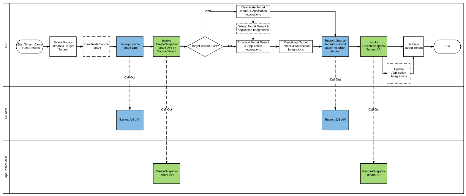
Tenant cloning and data refresh are initiated from CSP. You initiate the process by selecting the source tenant.

In the case of cloning, you specify the name of the target tenant to be provisioned. In the case of data refresh, you browse to and select the target tenant to be refreshed. Once version compatibility between the two tenants is verified, CSP triggers the clone or data refresh process.

This diagram depicts the generic workflow that applies to applications for the cloning of a single product. CSP can accommodate a custom workflow as long as it consists of standard API calls.

Tenant cloning diagram

A suite is an integrated set of products, working together as a single solution. For suite-level cloning of a tenant, CSP orchestrates the cloning process by invoking a series of database, tenant, application, and cloning-related APIs in a predefined order. The specific order of steps for a suite is defined in a cloning or data refresh recipe document that CSP automates.