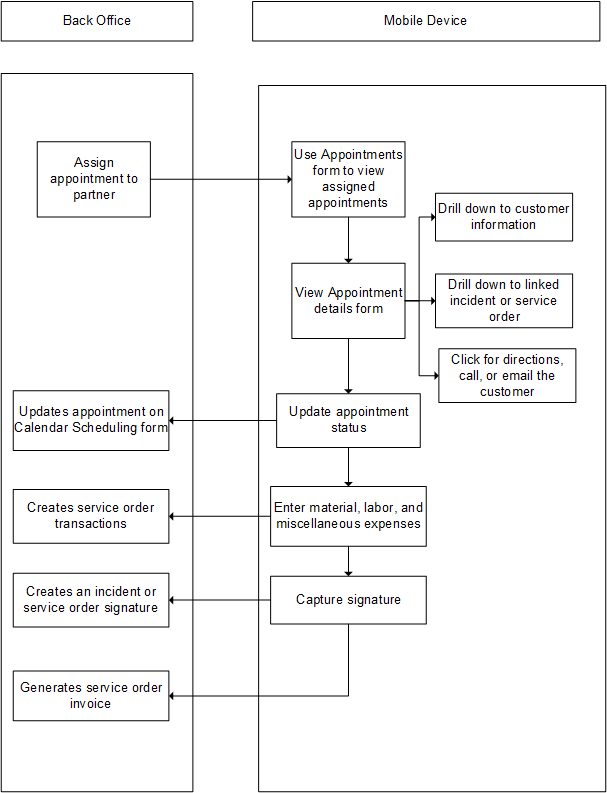
Appointment-based service flow
On the Appointments form, you can view information for all appointments assigned to you. The appointments are grouped by day. Switch on My Current Only to display only appointments that are opened and assigned to you. Turn the switch off to display all synchronized appointments.
Select an appointment to view the Appointment details form. Use the Toolbar buttons and menu to perform tasks. If the appointment reference is a service order, the menu includes these options:
- Lines: Opens the Lines form, where you can view and add service order lines.
- Operations: Opens the Operations form, where you can view and add service order operations.
- Material: Opens the Material form, where you can add material transactions.
- Labor: Opens the Labor form, where you can add labor transactions.
- Miscellaneous: Opens the Miscellaneous form, where you can add miscellaneous transactions.
- Estimate: Opens the Estimate form, where you can view a summary of planned work and obtain a signature.
If the appointment reference is an incident, the menu includes the Reason/Resolution option, which opens the Reason/Resolution form, where you can add reason or resolution notes.
See Using the Toolbar buttons and Using the Action menus and Action buttons for more information.
This table describes the typical appointment-based flow: 