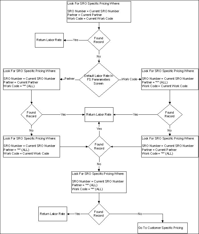
About SRO Pricing
For materials used on a service order, the standard pricing algorithms are used to determine a list price for items that are not covered under warranty. For labor transactions, pricing is based on SROs, customers, and partner/work code combinations.
As labor expenses are entered for service orders, the price of each transaction is determined using a multi-level pricing algorithm. Use the Service Order Labor Rates form to view and modify the pricing defaults.
Service Order-Specific Pricing

Customer-Specific Pricing

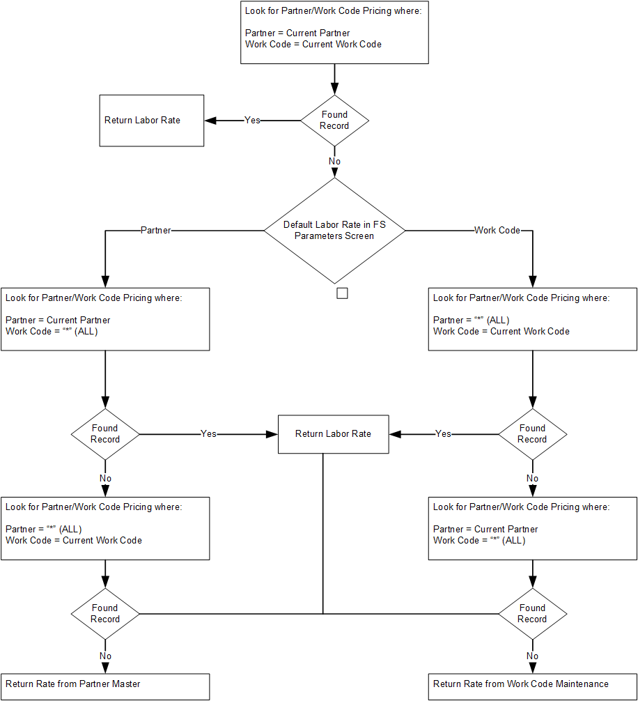
Partner/Work Code Pricing
