À propos de la tarification d’OS
Pour les composants utilisés sur un ordre de travail, les algorithmes de tarification standard sont utilisés pour déterminer un prix tarif pour les articles qui ne sont pas couverts par la garantie. Pour les transactions M-O, la tarification est basée sur les OS, clients et combinaisons agent/code intervention.
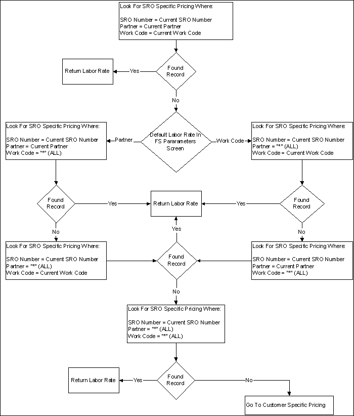
Au fur et à mesure de l'entrée des frais de M-O pour les ordres de travail, le prix de chaque transaction est déterminé à l’aide d’un algorithme de tarification multi-niveau. Utilisez l’écran Taux M-O OS pour afficher et modifier les valeurs par défaut de tarification.
Tarification spécifique aux OS
Tarification spécifique aux clients :
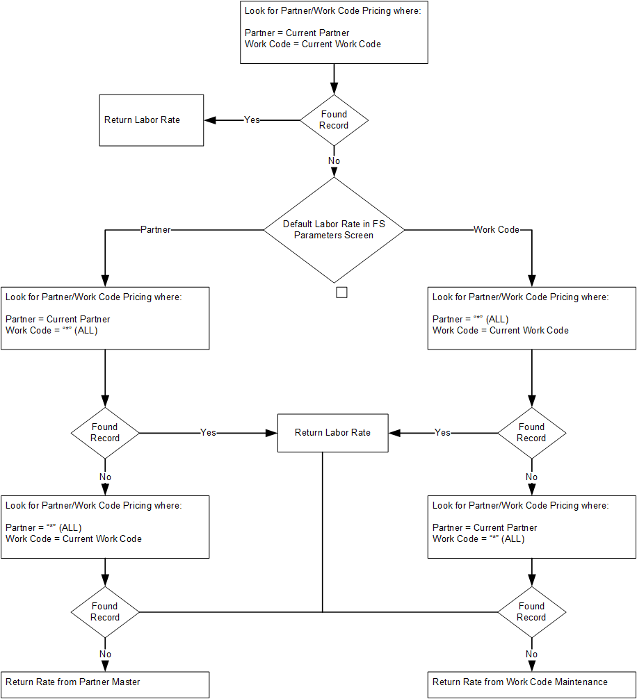
Tarification agent/code intervention
