Acerca de los precios de SRO
Para materiales utilizados en una orden de servicio, los algoritmos de precios estándar se usan para determinar una lista de precios para los artículos que no están cubiertos por una garantía. Para transacciones de mano de obra, el precio se basa en combinaciones de SRO, clientes y códigos de socio/trabajo.
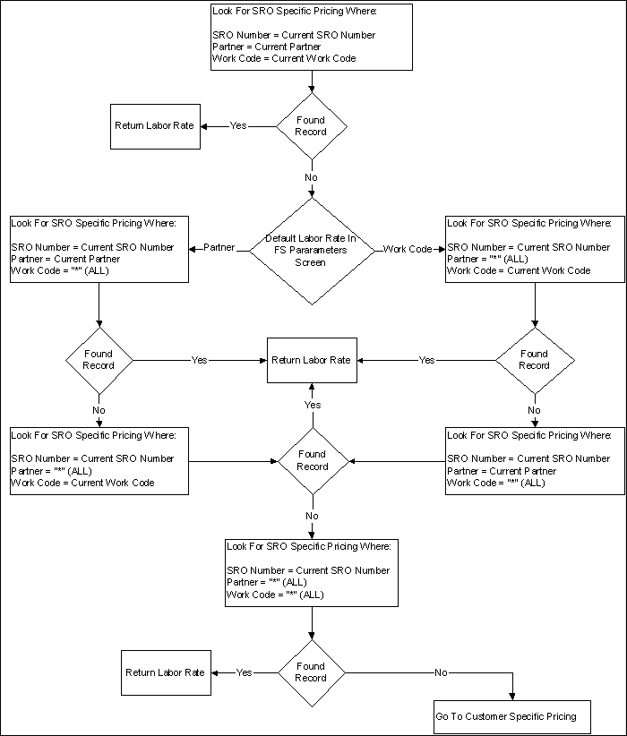
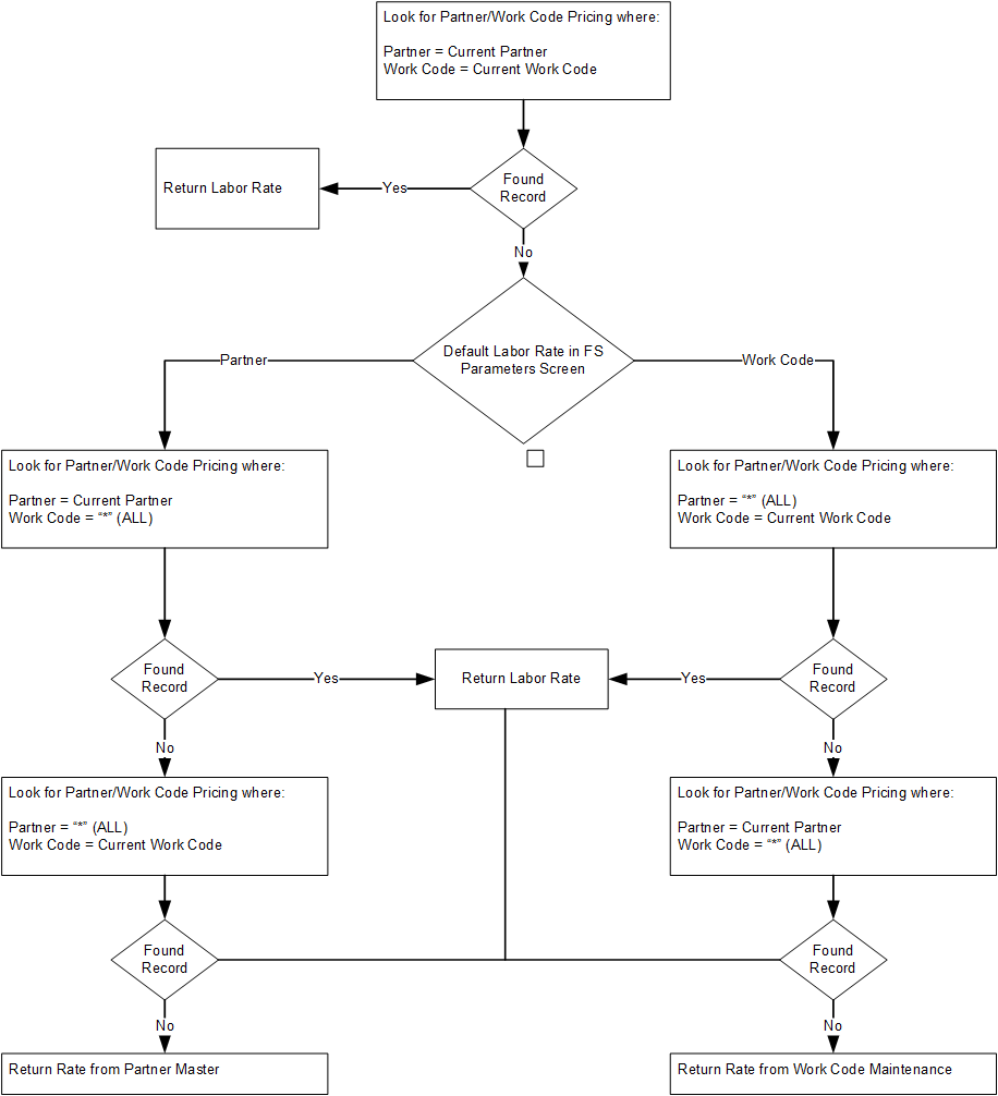
Como los gastos de mano de obra se introducen para las órdenes de servicio, el precio de cada transacción se determina utilizando un algoritmo de precio multinivel. Utilice el formulario Tarifas de mano de obra de orden de servicio para ver y modificar los precios predeterminados.
Precios específicos de orden de servicio
Precios específicos de cliente
Precios de código de trabajo/socio
