Issues

Issues are Storeroom transactions that record the removal of inventory from a Storeroom-managed warehouse. When you enter an issue in Storeroom, inventory levels are displayed. If insufficient quantities are available for issue, you can create a back order or record the transaction as lost business. You can create a back order to obtain stock and nonstock products through the standard Distribution SX.e replenishment process. You can also tie a purchase order (PO) or warehouse transfer (WT) to the sales order to source the product from a vendor or another warehouse. You can create the PO or WT as a direct order.

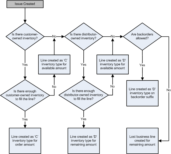
Products in Storeroom warehouses can be customer-owned or distributor-owned. When an issue is filled, customer-owned inventory is used first. After customer-owned inventory is exhausted, then distributor-owned inventory is used to fill the remaining requested quantity. Back-ordered products are ordered and received as distributor-owned inventory. The customer is billed for the distributor-owned inventory that was used to fill the issue.

When an issue is submitted in Storeroom, a sales order is automatically created in Distribution SX.e through an SX.api call. Separate line items are created for customer-owned and distributor-owned types of inventory.

You cannot enter sales orders for Storeroom issues in Distribution SX.e. Except for quote orders for Recovery Billed orders, you cannot maintain or copy sales orders that correspond to Storeroom issues.

A single line from a Storeroom issue can generate one or all of these line items on a sales order in Distribution SX.e:

  • Line item for the customer-owned inventory
  • Line item for distributor-owned inventory
  • Line item for a lost business